金融号
  • 金融头条
  • 金融监管
  • 金融智库
  • 财经
  • 银行
  • 中小银行
  • 金融办
  • 曝光台
  • 文化

金融APP

登录 / 注册
退出登录
中国金融网络领袖
CHINA FINANCE NET 中国金融网
  • 首页
  • 焦点 · 分析
  • 央行
  • 金管总局
  • 证监会
  • 大型银行
  • 股份制银行
  • 金融处罚
  • 城商行
  • 农商行
  • 村镇银行
  • 金融科技
  • 金融研究

分享到微信朋友圈

古交农商银行及三支行违法被罚300万 漏报案件信息等

来源: 中国经济网  2021-12-20 13:24:54

关注金融网
  • 微博
  • QQ
  • 微信
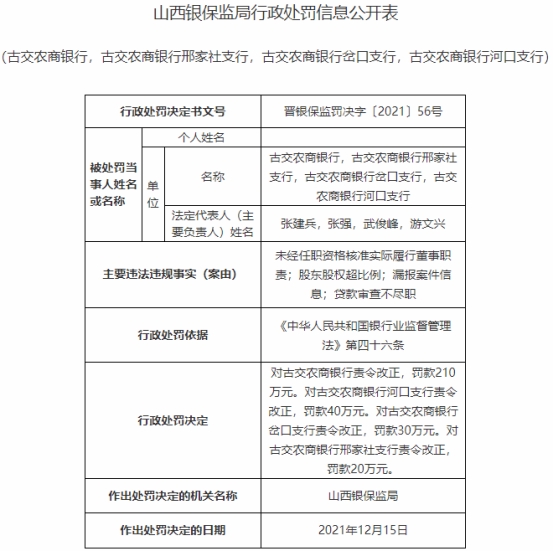
  •   中国经济网北京12月20日讯 中国银保监会网站近日公布的山西银保监局行政处罚信息公开表(晋银保监罚决字〔2021〕56号)显示,古交农商银行、古交农商银行邢家社支行、古交农商银行岔口支行、古交农商银行河口支行未经任职资格核准实际履行董事职责;股东股权超比例;漏报案件信息;贷款审查不尽职。 

      根据《中华人民共和国银行业监督管理法》第四十六条,山西银保监局对古交农商银行责令改正,罚款210万元;对古交农商银行河口支行责令改正,罚款40万元;对古交农商银行岔口支行责令改正,罚款30万元;对古交农商银行邢家社支行责令改正,罚款20万元。古交农商银行及三家支行合计被罚款300万元。 

      资料显示,古交农商银行的大股东为山西中正房地产开发有限公司、山西东瑞企业集团有限公司、山西银焱东升选煤有限公司、太原新融商贸有限公司、山西晨雨科技开发有限公司、山西三友能源有限公司,持股比例均为10%。 

      相关规定: 

      《中华人民共和国银行业监督管理法》第四十六条:银行业金融机构有下列情形之一,由国务院银行业监督管理机构责令改正,并处二十万元以上五十万元以下罚款;情节特别严重或者逾期不改正的,可以责令停业整顿或者吊销其经营许可证;构成犯罪的,依法追究刑事责任: 

      (一)未经任职资格审查任命董事、高级管理人员的; 

      (二)拒绝或者阻碍非现场监管或者现场检查的; 

      (三)提供虚假的或者隐瞒重要事实的报表、报告等文件、资料的; 

      (四)未按照规定进行信息披露的; 

      (五)严重违反审慎经营规则的; 

      (六)拒绝执行本法第三十七条规定的措施的。 

      以下为原文: 

       


    更多精彩内容,点击下载 中国金融网APP 查看

    相关新闻
    • 古交农商银行支行长勾结企业主骗贷900万,两人双双获刑

      2020年05月07日14时16分
    • 长丰农商银行违法被罚

      2022年04月27日17时33分
    • “传承小井精神 聚力红亮农商”——北京农商银行卢沟桥支行召开“小井精神”传承启动会

      2024年07月08日18时21分
    • 北京农商银行搭乘信贷直通车 为农民载来“致富经”

      2022年01月19日17时54分
    • 无锡农商行捐款150万驰援“战疫”一线

      2020年02月03日12时43分
    • 马鞍山农商银行召开庆祝建党100周年暨“两优一先”表彰大会

      2021年07月07日09时30分
    友情链接
    • 银行网
    • 中国金融网
    • 金融号
    • 微摄
    • 国家摄影
    • 简介
    • 投稿启示
    • 隐私保护
    • 联系我们
    • 广告服务
    • 友情链接
    • 品牌联盟
    • 编辑部:zjw@financeun.com
    • 媒体合作:774353721@qq.com
    • 机构合作部:1760607283@qq.com

    京ICP备07028173号 -1

    京公网安备11010202007075号

    经营许可证编号:京B2-20200983

    Copyright © 2002-2024 financeun.com Inc. All rights reserved.

    版权所有:中金网投(北京)资产管理有限公司 

    ----------------------- 底部结束 ----------------------------->